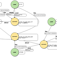
RAGの検索精度、GraphDBを足したら変わるかもしれない こんにちは、サーバーワークスで生成AIの活用推進を担当している針生です。 社内RAGに「今期のAプロジェクトの関連資料と担当者を見せて」と聞いたのに、返ってきたのは的外れな結果だった。そんな経験、ありませんか? RAGにベクトル検索を組み合わせるアーキテクチャは、もはや珍しいものではありません。社内ドキュメントをチャンク分割し、ベクトル表現に変換してベクトルDBに格納。ユーザーの質問もベクトル表現に変換し、意味的に近い文書を検索してLLMに渡す。この仕組みは「何について書かれた文書か」を探すのに適しています。 しかし、組織のナレッジ…